胖东来再通报“女子买红色内裤掉色过敏”:多人免职,奖励顾客500元

Connor 比特币价格 2025-02-14 43 0

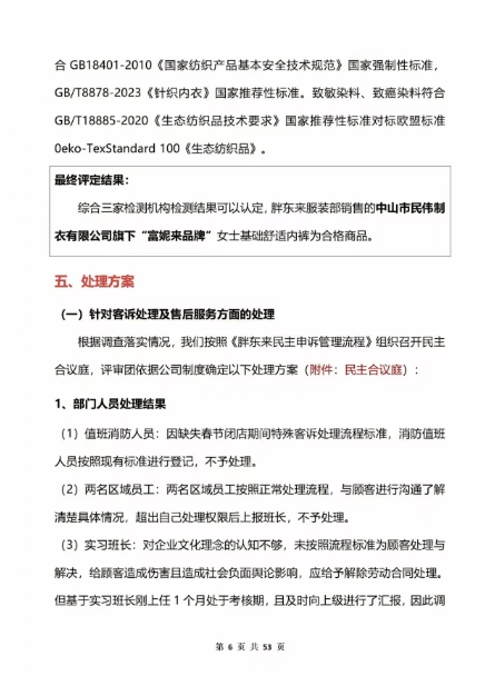
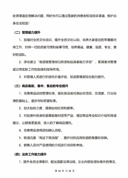
2月14日,针对此前顾客反映红色内裤掉色、过敏一事, 胖东来再次发布报告称,给予多名员工免职等处罚,奖励顾客500元。2月4日,有网友发布视频称在许昌胖东来购买的红内裤严重掉色导致过敏。同日,胖东来回应称已成立专项调查小组,并对该品牌系列产品进行下架处理。2月6日,胖东来再次发布声明,向顾客真诚道歉,并承诺调查结果将第一时间公示。

报告中详述了“红色内裤掉色、过敏”事件的处理过程。由于未按照流程标准为顾客处理与解决,给顾客造成伤害且造成社会负面舆论影响,实习班长、店助、店长等多名员工受到免职等不同程度的处罚。同时依据《胖东来客诉处理标准》,给予顾客发放500元投诉奖,跟踪顾客健康恢复状况并承担相关医疗费用。

报告部分截取如下↓

胖东来再通报“女子买红色内裤掉色过敏”:多人免职,奖励顾客500元

胖东来再通报“女子买红色内裤掉色过敏”:多人免职,奖励顾客500元

胖东来再通报“女子买红色内裤掉色过敏”:多人免职,奖励顾客500元

展开全文

胖东来再通报“女子买红色内裤掉色过敏”:多人免职,奖励顾客500元

胖东来再通报“女子买红色内裤掉色过敏”:多人免职,奖励顾客500元

胖东来再通报“女子买红色内裤掉色过敏”:多人免职,奖励顾客500元

胖东来再通报“女子买红色内裤掉色过敏”:多人免职,奖励顾客500元

胖东来再通报“女子买红色内裤掉色过敏”:多人免职,奖励顾客500元

胖东来再通报“女子买红色内裤掉色过敏”:多人免职,奖励顾客500元

胖东来再通报“女子买红色内裤掉色过敏”:多人免职,奖励顾客500元

胖东来再通报“女子买红色内裤掉色过敏”:多人免职,奖励顾客500元

胖东来再通报“女子买红色内裤掉色过敏”:多人免职,奖励顾客500元

胖东来再通报“女子买红色内裤掉色过敏”:多人免职,奖励顾客500元

胖东来再通报“女子买红色内裤掉色过敏”:多人免职,奖励顾客500元

来源:胖东来商贸

封面图源:IC photo

编辑:刘嘉泳

校审:施冰冰、周浩桦、何畅

转载请注明

评论