突然宣布!全部清仓!

Connor 比特币价格 2024-12-06 47 0

【导读】A股震荡,比特币创新高,美图公司清仓加密货币

中国基金报记者 泰勒

兄弟姐妹们啊,今天的市场震荡小涨,一起看看发生了什么事。

A股震荡上涨

12月5日,沪指全天窄幅震荡,创业板指冲高回落。截至收盘,沪指涨0.13%,深成指涨0.29%,创业板指涨0.36%。

市场共3823只个股上涨,142只个股涨停,1407只个股下跌。

突然宣布!全部清仓!

AI概念股集体走强,万兴科技、福石控股、汉王科技、天娱数科、引力传媒等多股涨停。

消息面上,当地时间12月4日,OpenAI首席执行官山姆·阿尔特曼在社交媒体透露,接下来的12个工作日中,每天都将进行一场直播。在总共12场直播中,公司将展示一些新产品或者样品。据科技媒体The Verge报道,新产品中包含用户们期待已久的文字转视频工具Sora和一款新的推理模型。

突然宣布!全部清仓!

展开全文

大消费板块走低,桂发祥、大东方跌停。

突然宣布!全部清仓!

美图清仓比特币

12月5日,比特币盘中突破10万美元关口,再创历史新高!

突然宣布!全部清仓!

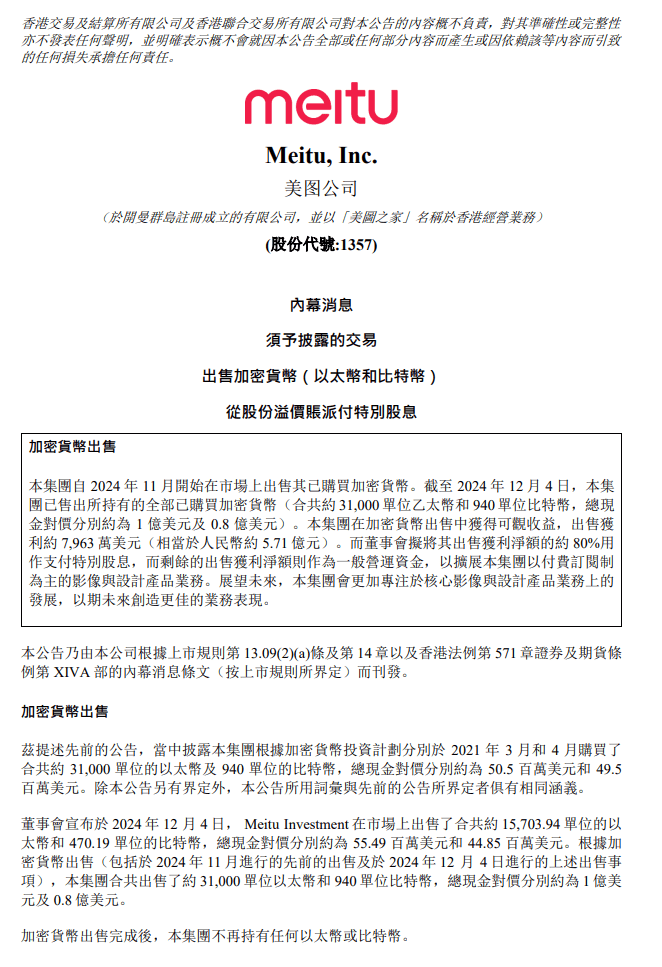
而 美图公司12月4日晚发布公告,截至2024年12月4日, 公司已售出所有加密货币。

突然宣布!全部清仓!

据美图披露,截至当日,已出售约31000个以太坊、940个比特币等全部加密货币, 总现金对价约为1.8亿美元,实现盈利约7963万美元(约合5.7亿元人民币),这个数字超出了美图去年全年的净利润。

据美图公司年报,2023年公司实现营收27亿元, 经调整净利润为3.7亿元。

12月5日,美图公司股价上涨,截至发稿,涨幅近7%。

突然宣布!全部清仓!

公开信息显示,美图于2021年投资加密货币,当年 比特币价格的巅峰值仅为68991美元。

制作:泰勒

编辑:陈凯扬

审核:许闻

评论