赛迪区块链研究院:2023-2024中国区块链年度发展报告

Connor 比特币价格 2024-06-04 70 0

今天分享的报告是《2023-2024中国区块链年度发展报告》,版权归赛迪区块链研究院所有。

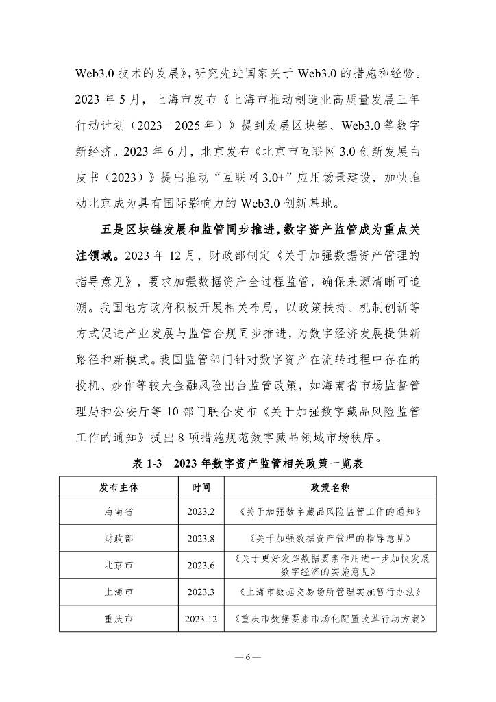
2023 年我国区块链产业发展稳中有进,发展基础不断夯实, 技术创新持续深入,应用深入融合各行各业。各地区贯彻落实国 家部署,持续探索区块链在数据管理、分析应用、可信流通等方 面的应用价值,深挖区块链应用场景,推动区块链在政务服务、 司法存证、金融科技、民生优化、数字资产、能源低碳等领域落 地,持续强化区块链在数字经济、数字社会、数字治理等方面的 支撑作用,为数字中国建设提供强大动力。 为全面掌握 2023 年我国区块链技术创新和产业发展的整体 态势,把握 2024 年我国区块链发展的最新动向,赛迪区块链研 究院组织研究团队和专家力量,编撰形成了《2023-2024 中国区 块链年度发展报告》。在详细梳理我国区块链发展总体现状,围 绕产业发展、技术创新、行业应用、标准制定、企业发展等维度 逐一展开现状梳理和总结的同时,针对我国区块链发展面临的问 题、未来趋势及建议给出精准分析和建议。

查看&下载 116页 完整PDF报告:关注公众号【外唐智库】

赛迪区块链研究院:2023-2024中国区块链年度发展报告

赛迪区块链研究院:2023-2024中国区块链年度发展报告

赛迪区块链研究院:2023-2024中国区块链年度发展报告

展开全文

赛迪区块链研究院:2023-2024中国区块链年度发展报告

赛迪区块链研究院:2023-2024中国区块链年度发展报告

赛迪区块链研究院:2023-2024中国区块链年度发展报告

赛迪区块链研究院:2023-2024中国区块链年度发展报告

赛迪区块链研究院:2023-2024中国区块链年度发展报告

赛迪区块链研究院:2023-2024中国区块链年度发展报告

赛迪区块链研究院:2023-2024中国区块链年度发展报告

赛迪区块链研究院:2023-2024中国区块链年度发展报告

赛迪区块链研究院:2023-2024中国区块链年度发展报告

赛迪区块链研究院:2023-2024中国区块链年度发展报告

赛迪区块链研究院:2023-2024中国区块链年度发展报告

赛迪区块链研究院:2023-2024中国区块链年度发展报告

查看&下载 116页 完整PDF报告:关注公众号【外唐智库】

评论