“夜骑开封”火了,昨夜部分路段严重拥堵!三大单车平台深夜紧急倡议

Connor 比特币行情 2024-11-11 41 0

郑州大学生夜骑开封爆火 多条路段严重拥堵

// 前插视频

showPlayer({

el: '#sohuplayer',

bid:'589862994',

autoplay: false,

width:'500',

height:'300',

mute: 1,

disablePlaylist:true, // h5播放器禁用下一集按钮

variables: [

['showRecommend','0'] // 0时不展示后推荐;默认展示

近日,河南郑州大学生夜骑开封,引发关注,其影响力不断扩大。有人预计11月8日晚,夜骑人数或迎高峰。当晚,极目新闻记者实探发现,郑州东四环车流量大,拥堵严重。郑开大道从郑州到开封方向部分路段完全被“骑行大军”占据。

“夜骑开封”火了,昨夜部分路段严重拥堵!三大单车平台深夜紧急倡议

有郑州市民李先生(化姓)告诉极目新闻记者,平时从郑州到开封只用一个多小时的时间,到今天估计三个小时都到不了。“有骑自行车的,有骑摩托的,还有徒步的,另外还有看热闹的,人太多了。

”李先生称,他本来也是来看热闹的,结果被堵在了路上。

郑州市民刘先生告诉极目新闻记者,当天晚上他和家人准备从郑州回开封老家。

晚上9时35分从郑州东站出发,到晚上10时30分还堵在东四环辅路,距离郑开大道仅500米,但40分钟没怎么移动。

当晚10时许,极目新闻记者打开地图,发现郑州往开封方向有众多堵点,有的堵点长达数公里。刘先生称,平时一个小时的路程,当天晚上导航显示要两个半小时,而且在平日周五晚10时是不可能堵车的。不过,堵在路面的开封人,还在不断的给窗外骑行的学生加油打气。记者注意到,从郑州到开封的郑开大道,部分路段已完全被“骑行大军”占据。

极目新闻记者致电当地交警部门,询问相关路况,工作人员称会有交警进行疏导处理。另据大河报8日晚10时许消息,目前,因郑开大道西向东方向车流量巨大,郑州交警对金水东路(从中州大道开始)西向东方向实施临时交通管制,机动车禁止沿金水东路向东行驶。郑州交警提醒广大机动车驾驶人,驾车经过郑州市西向东方向请避开金水东路,选择连霍高速、商都路、郑汴物流通道、312省道、郑民高速等道路绕行。

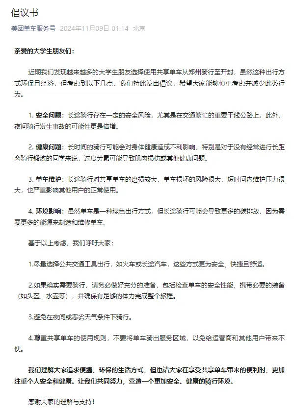
针对此事,11月9日,美团、哈啰、青桔三大单车平台发布骑行倡议书:

美团

倡议书

亲爱的大学生朋友们:

近期我们发现越来越多的大学生朋友选择使用共享单车从郑州骑行至开封,虽然这种出行方式环保且经济,但考虑到以下几点,我们特此发出倡议,希望大家能够慎重考虑并减少此类行为。

展开全文

1.安全问题:长途骑行存在一定的安全风险,尤其是在交通繁忙的重要干线公路上。此外,夜间骑行发生事故的可能性更是倍增。

2.健康问题:长时间骑行可能会对身体健康造成不利影响,特别是对于没有经常进行长距离骑行锻炼的同学来说,过度劳累可能导致肌肉损伤或其他健康问题。

3.单车维护:长途骑行对共享单车的磨损较大,单车损坏的风险很大,短时间内维护压力很大,也严重影响其他用户的正常使用。

4.环境影响:虽然单车是一种绿色出行方式,但长途骑行可能会导致更多的碳排放,因为需要更多的能源来制造和维修单车。

基于以上考虑,我们呼吁大家:

1.尽量选择公共交通工具出行,如火车或长途汽车,这些方式更为安全、快捷且舒适。

2.如果确实需要骑行,请务必做好充分的准备,包括检查单车的安全性能、携带必要的装备(如头盔、水壶等),并确保有足够的体力完成整个旅程。

3.避免在夜间或恶劣天气条件下骑行。

4.尊重共享单车的使用规则,不要将单车骑出服务区域,以免给运营商和其他用户带来不便。

我们理解大家追求便捷、环保的生活方式,但也请大家在享受共享单车带来的便利时,更加注重个人安全和健康。让我们共同努力,营造一个更加安全、健康的骑行环境。

感谢大家的理解与支持!

“夜骑开封”火了,昨夜部分路段严重拥堵!三大单车平台深夜紧急倡议

哈啰

安全骑行倡议书

亲爱的大学生朋友们:近期我们发现越来越多的大学生朋友选择使用共享单车从郑州骑行至开封,虽然这种出行方式环保且经济,但考虑到以下几点,我们特此发出倡议,希望大家能够慎重考虑并减少此类行为:

1. 安全问题:长途骑行存在一定的安全风险,尤其是在交通繁忙的重要干线公路上。此外,夜间骑行发生事故的可能性更是倍增。

2. 健康问题:长时间骑行可能会对身体健康造成不利影响,特别是对于没有经常进行长距离骑行锻炼的同学来说,过度劳累可能导致肌肉损伤或其他健康问题。

3. 单车维护:长途骑行对共享单车的磨损较大,单车损坏的风险很大,短时间内维护压力很大,也严重影响其他用户的正常使用。

4. 环境影响:虽然单车是一种绿色出行方式,但长途骑行可能会导致更多的碳排放,因为需要更多的能源来制造和维修单车。

基于以上考虑,我们呼吁大家:

- 尽量选择公共交通工具出行,如火车或长途汽车,这些方式更为安全、快捷且舒适。

- 如果确实需要骑行,请务必做好充分的准备,包括检查单车的安全性能、携带必要的装备(如头盔、水壶等),并确保有足够的体力完成整个旅程。

- 避免在夜间或恶劣天气条件下骑行。

- 尊重共享单车的使用规则,不要将单车骑出服务区域,以免给运营商和其他用户带来不便。

我们理解大家追求便捷、环保的生活方式,但也请大家在享受共享单车带来的便利时,更加注重个人安全和健康。让我们共同努力,营造一个更加安全、健康的骑行环境。

感谢大家的理解与支持!

哈啰

2024年11月9日

“夜骑开封”火了,昨夜部分路段严重拥堵!三大单车平台深夜紧急倡议

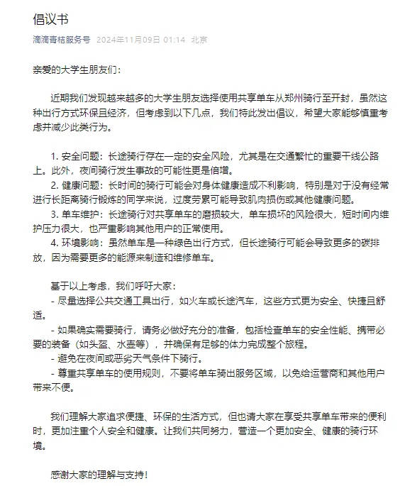
青桔

倡议书

亲爱的大学生朋友们:

近期我们发现越来越多的大学生朋友选择使用共享单车从郑州骑行至开封,虽然这种出行方式环保且经济,但考虑到以下几点,我们特此发出倡议,希望大家能够慎重考虑并减少此类行为。

1. 安全问题:长途骑行存在一定的安全风险,尤其是在交通繁忙的重要干线公路上。此外,夜间骑行发生事故的可能性更是倍增。

2. 健康问题:长时间骑行可能会对身体健康造成不利影响,特别是对于没有经常进行长距离骑行锻炼的同学来说,过度劳累可能导致肌肉损伤或其他健康问题。

3. 单车维护:长途骑行对共享单车的磨损较大,单车损坏的风险很大,短时间内维护压力很大,也严重影响其他用户的正常使用。

4. 环境影响:虽然单车是一种绿色出行方式,但长途骑行可能会导致更多的碳排放,因为需要更多的能源来制造和维修单车。

基于以上考虑,我们呼吁大家:

- 尽量选择公共交通工具出行,如火车或长途汽车,这些方式更为安全、快捷且舒适。

- 如果确实需要骑行,请务必做好充分的准备,包括检查单车的安全性能、携带必要的装备(如头盔、水壶等),并确保有足够的体力完成整个旅程。

- 避免在夜间或恶劣天气条件下骑行。

- 尊重共享单车的使用规则,不要将单车骑出服务区域,以免给运营商和其他用户带来不便。

我们理解大家追求便捷、环保的生活方式,但也请大家在享受共享单车带来的便利时,更加注重个人安全和健康。让我们共同努力,营造一个更加安全、健康的骑行环境。

感谢大家的理解与支持!

“夜骑开封”火了,昨夜部分路段严重拥堵!三大单车平台深夜紧急倡议

来源:大皖新闻综合@头条新闻、极目新闻、美团单车服务号、哈啰出行郑州、滴滴青桔服务号

评论