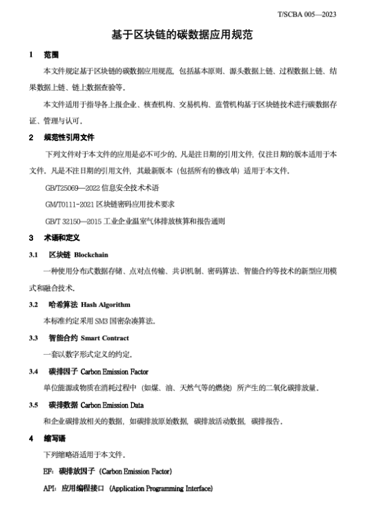
基于区块链的碳数据应用规范

Connor 比特币行情 2024-05-06 83 0

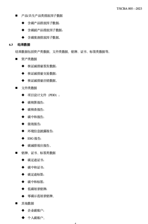
本文件规定基于区块链的碳数据应用规范,包括基本原则、源头数据上链、过程数据上链、结果数据上链、链上数据查验等.

本文件适用于指导各上报企业、核查机构、交易机构、监管机构基于区块链技术进行碳数据存证、管理与认可.

2规范性引用文件

下列文件对于本文件的应用是必不可少的.凡是注日期的引用文件,仅注日期的版本适用于本文件.凡是不注日期的引用文件,其最新版本〔包括所有的修改单)适用于本文件.

GBT25039—-2022信息安全技术术语

GMT0111-2021区块链密码应用技术要求

GBT 32150—2015工业企业温室气体排放核算和报告通则

以下为部分截图,文档下载请前往公号【一天一篇研报】

基于区块链的碳数据应用规范

基于区块链的碳数据应用规范

展开全文

基于区块链的碳数据应用规范

基于区块链的碳数据应用规范

基于区块链的碳数据应用规范

评论