软件工程造价师近期培训计划

Connor 比特币行情 2024-10-21 42 0

软件工程造价师近期培训计划

软件工程造价师研修班介绍

近年来,国家提出大力发展数字中国建设和新基建的重要国家战略,推动中国经济的转型升级和数字化信息化高质量发展。东数西算、智慧城市平台、数字云平台等一大批国家重大新基建项目如火如荼的进行着。

软件工程造价师近期培训计划

“东数西算”数据中心

在传统基础设施建设中,建设工程造价师进行了全过程的造价管理。新基建的招标采购、开发实施、交付结算阶段同样需要软件工程造价师来进行预算编制、进度款管理、结算审核。

工信部教育与考试中心、北京软件造价评估技术创新联盟培养的软件工程造价师为软件工程项目提供全过程造价管理。

现在全国已有1.5万名软件工程造价师通过培训考核,市场缺口10万人。已有百余家工程造价咨询企业加入到软件工程造价师的培训当中,中标了大量软件工程造价咨询业务。

软件工程造价师近期培训计划

展开全文

众多大型新基建、数字信息化项目在招标文件中明确对软件工程造价师的需求,同时也是全国1万多家工程造价咨询单位、招标代理单位的业务风口。

软件工程造价师近期培训计划

软件工程造价师近期培训计划

招标文件明确对软件工程造价师的需要⬆️

工程咨询行业新风口

中国工程咨询博物馆作为工程咨询行业的记录者与传播者,推动中国工程咨询行业高质量发展。现联合北京软件造价评估技术创新联盟特推出“软件工程造价师研修班”,帮助工程咨询企事业单位专业人员提升信息化服务技术能力,抓住数字经济时代新基建软件工程造价咨询风口!

软件工程造价师近期培训计划

本培训课程被纳入到工业和信息化人才培养工程课程体系,考试合格者将获得 “软件工程造价师”证书,学员信息将被录入到工业和信息化技术技能人才库。

软件工程造价师近期培训计划

软件工程造价师证书

软件工程造价师近期培训计划

软件工程造价师证书

课程简介

-本课程被纳入到工业和信息化人才培养工程课程体系,考试合格者将获得由北京软件造价联盟评估技术创新联盟(以下简称“联盟”)及工业和信息化部教育与考试中心颁发的 《软件工程造价师证书》,学员信息将被录入到工业和信息化技术技能人才库。

-本课程依据国家标准GB/T 36964《软件工程 软件开发成本度量规范》、工业和信息化部行业标准SJ/T 11463《软件研发成本度量规范》开发。系统阐述了如何基于行业成本估算模型对软件项目的功能点规模、工作量、工期、成本进行合理估算,并进行实战演练。

-方法可用于软件项目信息化规划、预算立项、招投标、项目计划等各个阶段,能帮助企业在项目早期合理制订预算,科学的估算成本和预测利润,为项目的成功实施奠定基础。

-系统阐述如何基于行业成本估算模型对项目的功能点规模、工作量、工期、成本进行合理估算,并进行实战演练。

-让工程咨询人士、工程管理人士、招标采购人士在获取软件工程造造价师证书的同时成为对软件工程造价懂理论、懂实操、赢得未来的软件工程造价精英。

课程目标

-了解标准所规定的软件研发成本构成及其估算方法、过程和原则。

-能够使用国际标准(快速)功能点方法,针对不同应用场景,合理估算软件规模,有效管理项目范围。

-掌握利用基准数据,并使用多种方法(方程法/类比法/类推法),对软件项目的工作量、工期、成本进行科学估算及交叉验证的要点及技巧。

课程特色

符合标准:依据国际国内标准开发,从功能点规模到工作量/成本/工期估算的完整解决方案。

基准数据:使用行业估算模型(基于行业基准数据,采用回归分析和相关性分析方法建立),可快速获得科学的估算结果。

多级估算:针对软件项目范围模糊、需求易变的特点,面向不同应用场景(概预算、招投标、项目计划、变更管理),提供多级估算方法。

小班实战:每班学员人数不超过36人。在培训过程中,采取老师理论培训+学员分组实战演练的模式。

赠送工具:学员可免费获得配套估算工具的使用权,利用工具快速掌握估算方法,培训后可直接用于实际工作。

培训对象

本课程适合工作中涉及软件项目成本估算的相关人员,如:原建设工程类工程造价人员、项目预算申报/审查人员、项目管理人员、审计人员、招投标人员、采购人员、财务人员、业务需求分析人员、售前人员、项目管理人员、过程改进人员、PMO成员、QA等。

没有软件基础的人员通过培训学习后可从事此类工作。

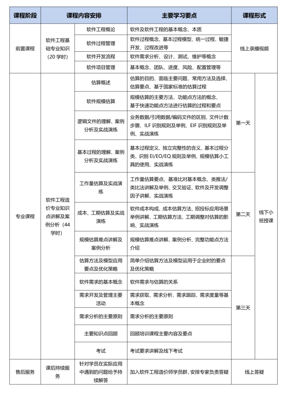
培训学时

共64学时。包括:线上录播视频课程20学时、三天线下培训课程44学时。

培训费用

5800元/人,包含800元考试服务费。

培训大纲

软件工程造价师近期培训计划

培训大纲

软件工程造价师研修班回顾

软件工程造价师近期培训计划

软件工程造价师近期培训计划

软件工程造价师近期培训计划

软件工程造价师近期培训计划

软件工程造价师近期培训计划

软件工程造价师近期培训计划

评论